
Ϊ½øÒ»²½Ìá¸ß¼¯ÍÅÈÚýÌåÆ½Ì¨¸å¼þµÄÖÊÁ¿Óëˮƽ£¬ÓÐÓÃʩչÈÚýÌåÆ½Ì¨·þÎñÆóÒµ¸ßÖÊÁ¿Éú³¤µÄ×÷Óã¬Èö²¥Ê±´ú¾«Éñ£¬½²ºÃ¼¯ÍŹÊÊ£¬Æ¾Ö¤¼¯ÍŹ«Ë¾¡¶¹ØÓÚ½¨ÉèÕþÎñÐÅÏ¢½ÓÄÉÇéÐÎת´ïºÍÓÅÒì¸å¼þÆÀÑ¡ÖÆ¶ÈµÄ֪ͨ¡·£¨É»·Ë¾º¯¡²2021¡³31ºÅ£©ÎļþÒªÇó£¬ÏÖ½«2022ÄêÒ»¼¾¶È¼¯ÍŹ«Ë¾ÈÚýÌåÆ½Ì¨¸å¼þ½ÓÄɼ°ÓÅÒì¸å¼þÆÀÑ¡ÇéÐÎת´ïÈçÏ£º
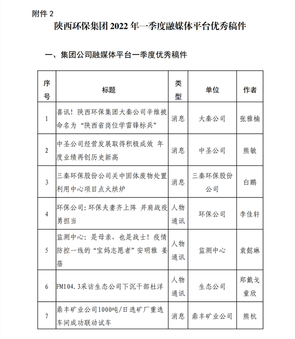
Ò»¼¾¶È£¬¼¯ÍŹ«Ë¾ÈÚýÌåÆ½Ì¨¹²¼Æ¿¯·¢¸å¼þ431ƪ¡£ÆäÖУ¬ÖÐÊ¥¹«Ë¾¡¢DBÊÓѶ¹«Ë¾¡¢¼à²âÖÐÐÄ¡¢Ë®ÇéÐι«Ë¾µÈÆóÒµ±¨Ë͸å¼þÊýÄ¿½Ï¶à¡¢ÖÊÁ¿½Ï¸ß£¬½ÏºÃµØÊ©Õ¹ÁË¿¬Ä£´ø¾Ù´ëÓᣵ«ÈÔÓе¥Î»¶ÔÐÂΟå¼þ±¨ËÍÊÂÇéÊìϤȱ·¦¡¢ÖØÊÓ²»·ó£¬¸öÌ嵥뱨Ë͸å¼þÄÚÈݱíÊö½û¾øÈ·£¬´Ê²»´ïÒâÉõÖÁÓï¾äÇ·ºà£¬´í×Ö±ð×ÖÕ÷ÏóʱÓб¬·¢£»²¿·Öµ¥Î»±¨Ë͸å¼þµÄÖ÷Ìâ²»·óÏÊÃ÷£¬ÄÚÈÝÆÓª£¬ÓëÏÖʵÊÂÇéÍŽ᲻ϸÃÜ£¬È±·¦ÌØÉ«ÁÁµã¡£
Ï£Íû¸÷µ¥Î»ÇÐʵÌá¸ßÊìϤ£¬Ç¿»¯ÉóºË°Ñ¹Ø£¬ÑÏ¿áÂäʵ¡°ÈýÉóÈýУ¡±Öƶȣ¬¶Å¾øÉæ¼°¡°Àο¿±íÊö¹ýʧ¡±ÐÅÏ¢Éϱ¨¼¯ÍŲ¢¿¯Ôر¾µ¥Î»ÇéÐα¬·¢¡£ÒԸ߶ÈÔðÈθÐ×öºÃÐû´«ÐÅÏ¢±¨ËÍÊÂÇ飬ÅÅÃû¿¿Ç°µÄµ¥Î»Òª·¢»ÓЧ¹û£¬½ä½¾½äÔ꣬ÔÙ½ÓÔÙÀ÷£»ÅÅÃû¿¿ºóµÄÒªÆð¾¢Ñ°ÕÒ²î±ð£¬ÈÏÕæ½â¾ö±£´æÎÊÌ⣬ÓÍ·ÓöÉÏ£¬³ä·Öչʾ±¾µ¥Î»Éú³¤µÄÐÂÃæÄ¿¡¢ÐÂÐÎÏó¡¢Ð³ɼ¨¡£





COPYRIGHT ? 2015 ÉÂÎ÷DBÊÓѶ¹¤Òµ¼¯ÍÅÓÐÏÞÔðÈι«Ë¾ All Rights Reserved.ÊÖÒÕÖ§³Ö£ºÉÂÎ÷DBÊÓѶÖÇÐſƼ¼ÓÐÏÞ¹«Ë¾
ɹ«Íø°²±¸ 61019002000347ºÅ ÉÂICP±¸15009596ºÅ-1